Skip to content Skip to sidebar Skip to footer

Carcinoid Syndrome Treatment Guidelines

Management Of Carcinoid Syndrome A Systematic Review And Meta Analysis In Endocrine Related Cancer Volume 26 Issue 3 2019

Management Of Carcinoid Syndrome A Systematic Review And Meta Analysis In Endocrine Related Cancer Volume 26 Issue 3 2019

Carcinoid syndrome treatment guidelines. Patients who have not re-. If the tumor can be removed completely or partiallya surgical process called debulking the tumor the symptoms of carcinoid syndrome may decrease. Evidence supporting the use of somatostatin analogues in carcinoid syndrome symptom control dates back 30 years.

The Carcinoid Cancer Foundation is pleased to share the newly published NCCN National Comprehensive Cancer Network Guidelines for Patients Neuroendocrine Tumors and to have endorsed these guidelines which focus on tests and treatment options recommended by experts in cancer. Furthermore a 24-hour urinary 5-HIAA level 300 μmol24 hour is a useful marker for identifying those at risk of developing carcinoid heart disease Evidence Level 2 Grade B. External beam radiotherapy may relieve bone pain from metastases.

It is commenced at least 2 hours prior to surgery and given until 48 hours after surgery. In 2013 NANETS released updated guidelines with the following recommendations for treatment of gastric carcinoid tumors. Guidelines for the management of gastroenteropancreatic neuroendocrine including carcinoid tumours NETs external link opens in a new window Published by.

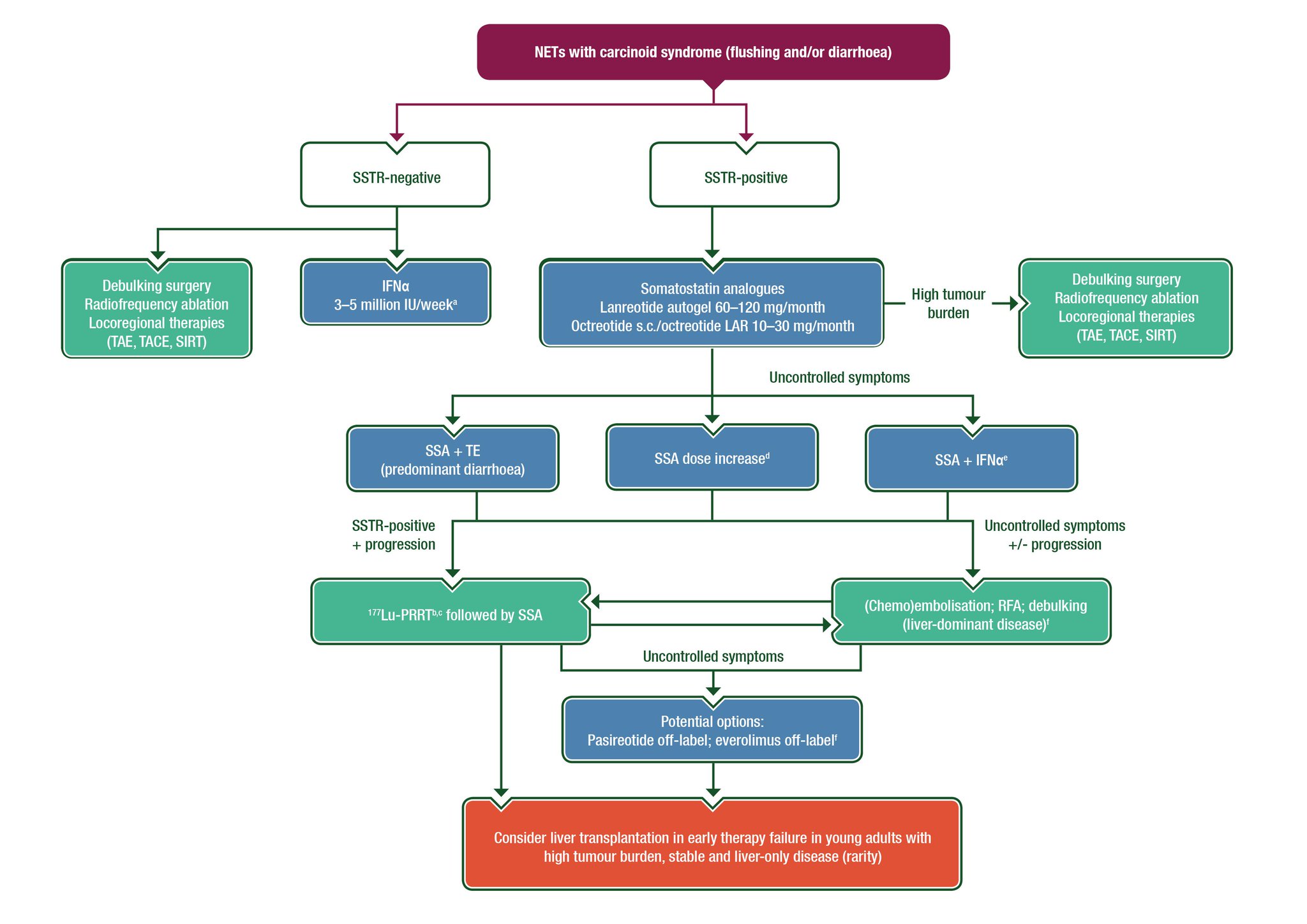
If metastasis of carcinoid tumor has occurred and in cases where surgical excision is not suitable consider treatment with currently recommended chemotherapy. More than 90 percent of patients with the carcinoid syndrome have metastatic disease. Treatment choices for non-resectable disease include somato-statin analogues biotherapy targeted radionuclide therapy locoregional treatments including ablation and chemo embolisation and chemotherapy.

It is possible that with treatment of neuroendocrine tumors the symptoms of carcinoid syndrome can be better managed and even improved. Treatments include medical therapies somatostatin analogs radionuclide therapies and surgical options resection of primary and secondary tumors. However they may become aggressive and resistant to therapy 1.

NCCN guidelines recommend staging according to the 8 th edition of the American Joint Committee on Cancers AJCC Cancer Staging Manual. Surveillance or endoscopic removal Type I. Managing their patients with carcinoid tumour.

Doing an echocardiogram is more expensive than a blood test but its the gold standard. Certain SSAs can help do that but may not fully control the symptoms.

Management Of Carcinoid Syndrome A Systematic Review And Meta Analysis In Endocrine Related Cancer Volume 26 Issue 3 2019

Management Of Carcinoid Syndrome A Systematic Review And Meta Analysis In Endocrine Related Cancer Volume 26 Issue 3 2019

Diagnosing And Managing Carcinoid Heart Disease In Patients With Neuroendocrine Tumors An Expert Statement Journal Of The American College Of Cardiology

Diagnosing And Managing Carcinoid Heart Disease In Patients With Neuroendocrine Tumors An Expert Statement Journal Of The American College Of Cardiology

Carcinoid Syndrome Diagnosis And Medical Management

Carcinoid Syndrome Diagnosis And Medical Management

Update On Pathophysiology Treatment And Complications Of Carcinoid Syndrome

Update On Pathophysiology Treatment And Complications Of Carcinoid Syndrome

Figure 53 Norfolk Algorithm For Management Of Neuroendocrine Tumors Endotext Ncbi Bookshelf

Figure 53 Norfolk Algorithm For Management Of Neuroendocrine Tumors Endotext Ncbi Bookshelf

Carcinoid Syndrome Diarrhea

Carcinoid Syndrome Diarrhea

Carcinoid Tumors Endotext Ncbi Bookshelf

Carcinoid Tumors Endotext Ncbi Bookshelf

Treatment Of Carcinoid Tumors Proposed Algorithm Based On The Type And Download Scientific Diagram

Treatment Of Carcinoid Tumors Proposed Algorithm Based On The Type And Download Scientific Diagram

Pulmonary Neuroendocrine Carcinoid Tumors European Neuroendocrine Tumor Society Expert Consensus And Recommendations For Best Practice For Typical And Atypical Pulmonary Carcinoids Annals Of Oncology

Pulmonary Neuroendocrine Carcinoid Tumors European Neuroendocrine Tumor Society Expert Consensus And Recommendations For Best Practice For Typical And Atypical Pulmonary Carcinoids Annals Of Oncology

Management Of Carcinoid Syndrome A Systematic Review And Meta Analysis In Endocrine Related Cancer Volume 26 Issue 3 2019

Management Of Carcinoid Syndrome A Systematic Review And Meta Analysis In Endocrine Related Cancer Volume 26 Issue 3 2019

Pulmonary Neuroendocrine Carcinoid Tumors European Neuroendocrine Tumor Society Expert Consensus And Recommendations For Best Practice For Typical And Atypical Pulmonary Carcinoids Sciencedirect

Pulmonary Neuroendocrine Carcinoid Tumors European Neuroendocrine Tumor Society Expert Consensus And Recommendations For Best Practice For Typical And Atypical Pulmonary Carcinoids Sciencedirect

Management Of Carcinoid Syndrome A Systematic Review And Meta Analysis In Endocrine Related Cancer Volume 26 Issue 3 2019

Management Of Carcinoid Syndrome A Systematic Review And Meta Analysis In Endocrine Related Cancer Volume 26 Issue 3 2019

Treatment Of Carcinoid Tumors Proposed Algorithm Based On The Type And Download Scientific Diagram

Treatment Of Carcinoid Tumors Proposed Algorithm Based On The Type And Download Scientific Diagram

Carcinoid Tumors Endotext Ncbi Bookshelf

Carcinoid Tumors Endotext Ncbi Bookshelf

Carcinoid Syndrome Diarrhea

Carcinoid Syndrome Diarrhea

Digestive Neuroendocrine Neoplasms Nen French Intergroup Clinical Practice Guidelines For Diagnosis Treatment And Follow Up Snfge Gte Renaten Tenpath Ffcd Gercor Unicancer Sfcd Sfed Sfro Sfr Digestive And Liver Disease

Digestive Neuroendocrine Neoplasms Nen French Intergroup Clinical Practice Guidelines For Diagnosis Treatment And Follow Up Snfge Gte Renaten Tenpath Ffcd Gercor Unicancer Sfcd Sfed Sfro Sfr Digestive And Liver Disease

Carcinoid Syndrome Update On The Pathophysiology And Treatment

Carcinoid Syndrome Update On The Pathophysiology And Treatment

Guidelines For The Management Of Gastroenteropancreatic Neuroendocrine Including Carcinoid Tumours Nets Gut

Guidelines For The Management Of Gastroenteropancreatic Neuroendocrine Including Carcinoid Tumours Nets Gut

Carcinoid Tumors

Carcinoid Tumors

Indications Of Endoscopic Submucosal Dissection For Symptomatic Benign Gastrointestinal Subepithelial Or Carcinoid Tumors Originating In The Submucosa

Indications Of Endoscopic Submucosal Dissection For Symptomatic Benign Gastrointestinal Subepithelial Or Carcinoid Tumors Originating In The Submucosa

Guidelines For The Management Of Gastroenteropancreatic Neuroendocrine Including Carcinoid Tumours Nets Gut

Guidelines For The Management Of Gastroenteropancreatic Neuroendocrine Including Carcinoid Tumours Nets Gut

Seom Clinical Guidelines For The Diagnosis And Treatment Of Gastroenteropancreatic And Bronchial Neuroendocrine Neoplasms Nens 2018 Springerlink

Seom Clinical Guidelines For The Diagnosis And Treatment Of Gastroenteropancreatic And Bronchial Neuroendocrine Neoplasms Nens 2018 Springerlink

Management Of Carcinoid Syndrome A Systematic Review And Meta Analysis In Endocrine Related Cancer Volume 26 Issue 3 2019

Management Of Carcinoid Syndrome A Systematic Review And Meta Analysis In Endocrine Related Cancer Volume 26 Issue 3 2019

Https Encrypted Tbn0 Gstatic Com Images Q Tbn And9gcsf4jyipwlvoxunxrryqtbqtqlwq8krqjbeonhniipuufij6ixn Usqp Cau

Https Encrypted Tbn0 Gstatic Com Images Q Tbn And9gcsf4jyipwlvoxunxrryqtbqtqlwq8krqjbeonhniipuufij6ixn Usqp Cau

Lung And Thymic Carcinoids Esmo Clinical Practice Guidelines For Diagnosis Treatment And Follow Up Annals Of Oncology

Lung And Thymic Carcinoids Esmo Clinical Practice Guidelines For Diagnosis Treatment And Follow Up Annals Of Oncology

Carcinoid Tumors Endotext Ncbi Bookshelf

Carcinoid Tumors Endotext Ncbi Bookshelf

Commonwealth Neuroendocrine Tumour Research Collaboration And The North American Neuroendocrine Tumor Society Guidelines For The Diagnosis And Management Of Patients With Lung Neuroendocrine Tumors An International Collaborative Endorsement And Update

Commonwealth Neuroendocrine Tumour Research Collaboration And The North American Neuroendocrine Tumor Society Guidelines For The Diagnosis And Management Of Patients With Lung Neuroendocrine Tumors An International Collaborative Endorsement And Update

Indications Of Endoscopic Submucosal Dissection For Symptomatic Benign Gastrointestinal Subepithelial Or Carcinoid Tumors Originating In The Submucosa

Indications Of Endoscopic Submucosal Dissection For Symptomatic Benign Gastrointestinal Subepithelial Or Carcinoid Tumors Originating In The Submucosa

Clinical Manifestations Of Carcinoid Syndrome Download Table

Clinical Manifestations Of Carcinoid Syndrome Download Table

Carcinoid Syndrome Springerlink

Carcinoid Syndrome Springerlink

Comprehensive Review Of The Management Of Localized Pulmonary Download Scientific Diagram

Comprehensive Review Of The Management Of Localized Pulmonary Download Scientific Diagram

Carcinoid Tumor Advances In Treatment Options Cureus

Carcinoid Tumor Advances In Treatment Options Cureus

Sociedad Seen On Twitter Novedades Gastroenteropancreatic Neuroendocrine Neoplasms Esmo Clinical Practice Guidelines For Diagnosis Treatment And Follow Up Epidemiologia Diagnostico Tratamiento Enfermedad Loca Y Avanzada Https T Co 2ngxxrbdvk

Sociedad Seen On Twitter Novedades Gastroenteropancreatic Neuroendocrine Neoplasms Esmo Clinical Practice Guidelines For Diagnosis Treatment And Follow Up Epidemiologia Diagnostico Tratamiento Enfermedad Loca Y Avanzada Https T Co 2ngxxrbdvk

Nccn Guidelines Insights Neuroendocrine And Adrenal Tumors Version 2 2018 In Journal Of The National Comprehensive Cancer Network Volume 16 Issue 6 2018

Nccn Guidelines Insights Neuroendocrine And Adrenal Tumors Version 2 2018 In Journal Of The National Comprehensive Cancer Network Volume 16 Issue 6 2018

Gastroenteropancreatic Neuroendocrine Neoplasms Esmo Clinical Practice Guidelines For Diagnosis Treatment And Follow Up Annals Of Oncology

Gastroenteropancreatic Neuroendocrine Neoplasms Esmo Clinical Practice Guidelines For Diagnosis Treatment And Follow Up Annals Of Oncology

Carcinoid Tumors Endotext Ncbi Bookshelf

Carcinoid Tumors Endotext Ncbi Bookshelf

Additional Resources About Nutrition And Diet Carcinoid Cancer Foundation

Additional Resources About Nutrition And Diet Carcinoid Cancer Foundation

Pdf Carcinoid Syndrome And Perioperative Anesthetic Considerations

Pdf Carcinoid Syndrome And Perioperative Anesthetic Considerations

Nccn Guidelines Insights Neuroendocrine And Adrenal Tumors Version 2 2018 In Journal Of The National Comprehensive Cancer Network Volume 16 Issue 6 2018

Nccn Guidelines Insights Neuroendocrine And Adrenal Tumors Version 2 2018 In Journal Of The National Comprehensive Cancer Network Volume 16 Issue 6 2018

Tumores Neuroendocrinos Nccn 2018

Tumores Neuroendocrinos Nccn 2018

Complications From Carcinoid Syndrome Review Of The Current Evidence Ecancer

Complications From Carcinoid Syndrome Review Of The Current Evidence Ecancer

Gastrointestinal Carcinoid Tumors Treatment Adult Pdq Patient Version National Cancer Institute

Gastrointestinal Carcinoid Tumors Treatment Adult Pdq Patient Version National Cancer Institute

Diagnosing And Managing Carcinoid Heart Disease In Patients With Neuroendocrine Tumors An Expert Statement Sciencedirect

Diagnosing And Managing Carcinoid Heart Disease In Patients With Neuroendocrine Tumors An Expert Statement Sciencedirect

Tumores Neuroendocrinos Nccn 2018

Tumores Neuroendocrinos Nccn 2018

Pdf Guidelines For The Management Of Gastroenteropancreatic Neuroendocrine Including Carcinoid Tumors

Pdf Guidelines For The Management Of Gastroenteropancreatic Neuroendocrine Including Carcinoid Tumors

Update On Pathophysiology Treatment And Complications Of Carcinoid Syndrome

Update On Pathophysiology Treatment And Complications Of Carcinoid Syndrome

Figure 2 From Pulmonary Neuroendocrine Carcinoid Tumors European Neuroendocrine Tumor Society Expert Consensus And Recommendations For Best Practice For Typical And Atypical Pulmonary Carcinoids Semantic Scholar

Figure 2 From Pulmonary Neuroendocrine Carcinoid Tumors European Neuroendocrine Tumor Society Expert Consensus And Recommendations For Best Practice For Typical And Atypical Pulmonary Carcinoids Semantic Scholar

Figure 24 Carcinoid Heart Disease Endotext Ncbi Bookshelf

Figure 24 Carcinoid Heart Disease Endotext Ncbi Bookshelf

1

1

The introduction of new treatment options for carcinoid syndrome such as telotristat ethyl in 2017 highlights the need for a review of high-level evidence of.

Evidence supporting the use of somatostatin analogues in carcinoid syndrome symptom control dates back 30 years. Doing an echocardiogram is more expensive than a blood test but its the gold standard. Surveillance or endoscopic removal Type I. Prophylaxis and Treatment to Prevent Carcinoid Crisis Patients with carcinoid syndrome should receive octreo-tide prophylaxis to prevent development of carcinoid crisis during surgery. If patients already receive octreotide or oth-er somatostatin analogues this medication should be con-tinued while awaiting surgery. Patients who have not re-. The tumours can secrete sev-. Evidence supporting the use of somatostatin analogues in carcinoid syndrome symptom control dates back 30 years. Long-acting somatostatin analogues are considered cornerstones in the treatment of carcinoid syndrome.


Second the patient with carcinoid syndrome should undergo an echocardiogram not just blood tests. However they may become aggressive and resistant to therapy 1. Prior to surgery patients with carcinoid syndrome should be commenced on octreotide infusion to prevent carcinoid crisis. Fortunately advancements in treatment are helping to better manage the symptoms of Carcinoid Syndrome. If patients already receive octreotide or oth-er somatostatin analogues this medication should be con-tinued while awaiting surgery. Carcinoid syndrome symptoms significantly reduce quality of life in patients with neuroendocrine tumors. Second the patient with carcinoid syndrome should undergo an echocardiogram not just blood tests.

Post a Comment for "Carcinoid Syndrome Treatment Guidelines"